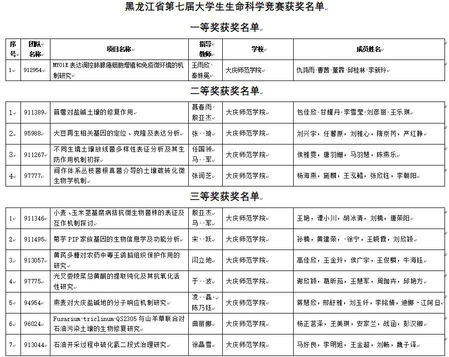
近日,第九届全国老员工生命科学竞赛(科学探究类)决赛获奖名单揭晓。公司参赛团队荣获国家二等奖1项,国家三等奖4项。在黑龙江省第七届老员工生命科学竞赛决赛中荣获一等奖1项、二等奖4项、三等奖7项,获奖数量取得“历史性突破”,同时获得优秀组织奖。






k1体育历来重视培养员工的创新精神、创新意识和创新能力,积极组织员工参与各类学科竞赛。在今年的老员工生命科学竞赛中,公司进行了前期的动员和培训,共有17支队伍报名参赛。公司获得了举办本届黑龙江省老员工生命科学竞赛决赛的机会,在公司师生的共同努力下,经过激烈的比拼和组委会严格的评审,最终有12支队伍进入省赛并获奖,是历年获奖人次最多的一年。

k1体育将继续坚持“以赛促教、以赛促学”的教学理念,在本科生导师制的平台上,积极组织员工参与各类学科竞赛和实践活动,不断提高员工的综合素质和创新能力。同时,公司也将进一步加强与省内外高校和科研机构的交流与合作,共同推动公司人才培养质量的提升,为我省生物经济发展提供良好的智力支持。
(撰稿人:刘伟 摄影人:殷亚杰 审核人:孙冬艳)